简章详情
一、招生对象及报考条件
(一)基本条件
遵守中华人民共和国宪法和法律;身体健康,符合教育部、卫生部、中国残疾人联合会颁发的《普通高等学校招生体检工作指导意见》标准,同时要求心理健康,五官端正,符合专业体检要求;高级中等教育学校毕业或具有同等学力者;经大军区政治部批准的现役军人。
(二)下列人员不能报考
具有高等学历教育资格的高等学校的在校生;高级中等教育学校的非应届毕业的在校生;当年被高等学校开除学籍或勒令退学者;因触犯刑律而被有关部门采取了强制措施者或正在服刑者;被高等学校开除学籍或勒令退学不满一年者(从被处分之日起,到报名开始之日止)。
(三)招生地域
今年,我校艺术类本科专业省外面向四川、贵州、湖南、湖北、江西、安徽、广西、福建、山东、山西、河南、河北、吉林、辽宁、甘肃、内蒙古等 16 个省(区)招生。各省(区)均设有专业考点, 考生只能在生源所在地规定的考点参加考试,对于在生源地以外考点参加考试的考生,其专业成绩我校不予承认,责任由考生自负。
(四)文理科要求
1.我校所有艺术类本科专业文理兼招,按各专业录取原则文理混合排序后择优录取。
2.文化产业管理本科专业招收普通文科类和理科类考生,参加普通文理科类二本批次录取,文化最低控制分数线执行二本线(分文理),按艺术类专业培养,授予艺术学学士学位。
(五)部分专业身体条件要求
1.声乐演唱类专业考生应发声器官无疾病,身高要求男生 165cm
以上、女生 155cm 以上。
2.舞蹈表演专业考生身高要求男生170cm 以上、女生160cm 以上。
3.戏剧表演及播音主持类专业考生应五官端正、身材匀称、口齿清楚,无色盲、色弱,裸视 1.0 以上,发声器官无疾病。
4.美术及艺术设计类各专业、戏剧影视美术设计和影视摄影与制作专业考生应无色盲。
二、专业报名
艺术类考试报名分为在户口所在地县(市、区)招办的普通高考报名和由招生院校组织的专业考试报名两次进行。
(一)普通高考报名
1.按各省(区)招生考试院的要求,考生在规定的时间内到户口所在地县(市、区)招办设置的报名点办理报名手续,符合报考条件者,领取艺术类专业考试《报考证》,取得 14 位考生号。
2.凡未到户口所在地县(市、区)招办进行资格报名的考生,均不能报名参加专业考试,责任由考生自负。
(二)专业考试报名
考生按生源所在地有关要求参加专业考试报名,领取《专业准考证》,具体报名方式及时间安排以各省(区)招办或考点规定为准。
三、专业考试
(一)我校将通过校园网(网址:http://www.ynart.edu.cn) 陆续公布各省(区)专业考试时间及地点,各专业科目具体考试安排于考试前一日详见考点考试安排。
(二)如省(区)对报考专业有统考(联考)达标要求的,按该省的规定执行。凡属省统考(联考)不涉及的本科专业,考生无需参
加省级专业统考(联考),可直接参加我校的专业考试。
(三)考生按考点规定凭本人身份证、艺术类专业考试报考证、我校《专业准考证》原件参加考试。
(四)对于在我校专业考试中有违规、作弊等行为的考生,按照
《国家教育考试违规处理办法》(教育部第 33 号令)和《中华人民共和国刑法修正案(九)》严肃处理。
四、招生专业、学制、录取原则及收费情况
| 学院 | 招收专业 | 学制(年) | 学费(万元/学年) | 录取原则 |
| 音乐学院 | 音乐表演(演唱、民族声乐、流行演唱、流行演奏、 | 4 | 1 | 按专业排名择优录取 |
| 中国乐器演奏、键盘演奏、管弦打击乐演奏、合唱)本科 | ||||
| 作曲与作曲技术理论本科 | 5 | 1 | 按专业排名择优录取 | |
| 舞蹈学院 | 舞蹈学(教育)本科 | 4 | 1 | 按专业排名择优录取 |
| 舞蹈编导本科 | 4 | 1 | 按专业排名择优录取 | |
| 舞蹈表演本科 | 4 | 1 | 按专业排名择优录取 | |
| 戏剧学院 | 表演(戏剧影视表演)本科 | 4 | 1 | 按专业排名择优录取 |
| 表演(模特与服装造型)本科 | 4 | 1 | 按专业排名择优录取 | |
| 戏剧学本科 | 4 | 0.85 | 按文化与专业总分排名择优录取 | |
| 戏剧影视文学本科 | 4 | 1 | 按文化与专业总分排名择优录取 | |
| 播音与主持艺术本科 | 4 | 1 | 按专业排名择优录取 | |
| 戏剧影视导演本科 | 4 | 1 | 按文化与专业总分排名择优录取 | |
| 戏剧影视美术设计本科 | 4 | 1 | 按专业排名择优录取 | |
| 电影电视学院 | 广播电视编导本科 | 4 | 1 | 按文化与专业总分排名择优录取 |
| 影视摄影与制作本科 | 4 | 1 | 按专业排名择优录取 | |
| 美术学院 | 美术学(史论)本科 | 4 | 0.85 | 按专业排名择优录取 |
| 绘画本科 | 4 | 1 | 按专业排名择优录取 | |
| 中国画本科 | 4 | 1 | 按专业排名择优录取 | |
| 雕塑本科 | 5 | 1 | 按专业排名择优录取 | |
| 摄影本科 | 4 | 1 | 按文化与专业总分排名择优录取 | |
| 艺术设计学院 | 艺术设计学本科 | 4 | 0.85 | 按文化排名择优录取 |
| 视觉传达设计本科 | 4 | 1 | 按专业排名择优录取 | |
| 环境设计本科 | 4 | 1 | 按专业排名择优录取 | |
| 产品设计本科 | 4 | 1 | 按文化与专业总分排名择优录取 | |
| 服装与服饰设计本科 | 4 | 1 | 按文化与专业总分排名择优录取 | |
| 数字媒体艺术本科 | 4 | 1 | 按文化与专业总分排名择优录取 | |
| 动画本科 | 4 | 1 | 按专业排名择优录取 | |
| 艺术文化学院 | 文化产业管理本科 | 4 | 0.85 | 按文化排名择优录取 |
| 表演(礼仪与公关艺术)本科 | 4 | 1 | 按专业排名择优录取 | |
| 高等职业教育学院 | 音乐表演(技能与应用)本科 | 4 | 1 | 按专业排名择优录取 |
| 视觉传达设计(技术与应用)本科 | 4 | 1 | 按专业排名择优录取 |
注:1. 2019 年我校预计面向全国各招生省(区)招收各专业新生共计 3000 人(最终招生计划数以上级教育主管部门批文为准),文理兼招,无级差。
2.参加艺术类专业考试的考生必须专业成绩合格,且文化成绩达到最低控制分数线,方能按相应专业的录取原则择优录取。
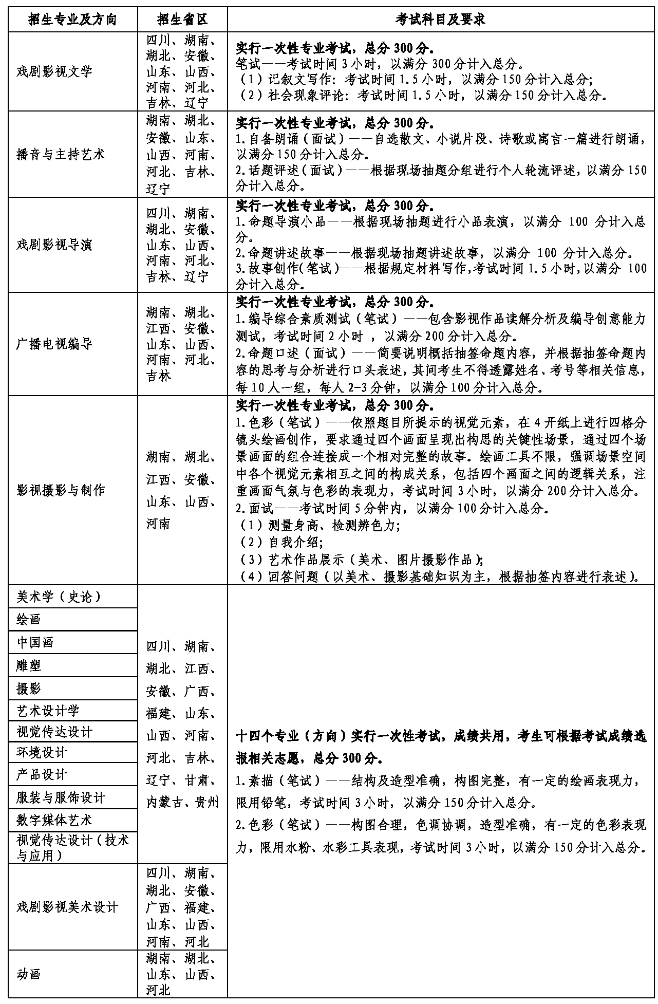
五、各专业招生省份、考试科目及要求



注:1.音乐类所有专业(方向)的“听音记谱(笔试)”科目实行一次性考试,成绩通用。
2.所有报考音乐类专业的考生在参加主科面试时应着淡妆、不穿高跟鞋、不穿演出服。
3.戏剧学(含戏剧教育、戏剧史论与批评两个方向)和戏剧影视美术设计(含舞台设计、化妆服装两个方向)专业新生入学后统一参加专业分班考核,双向选择专业方向。
4.广播电视编导专业一年级统一进行专业基础课学习,进入二年级方可自主选择课程模块(含剧情片、纪录片、日常电视节目、电视新闻)深入学习。
六、政审、体检及录取
(一)由考生户口所在地招生办公室负责对考生进行政治思想品德考核和健康检查。
(二)我校为教育部批准的独立设置本科艺术院校,艺术类本科专业在省外不编制分省分专业招生计划,可自主划定各艺术类本科专业的高考文化成绩录取控制分数线(在录取前报有关省(区)招办备案),如相关省(区)对艺术类文化最低录取控制分数线另有要求的, 按该省(区)规定执行。
(三)专业成绩分省排名,分省划定专业合格线(由我校根据教育部有关规定,结合各考点各专业的生源质量和培养需要自行划定)。
(四)我校艺术类专业录取批次为提前批,按照考生报考学校志愿先后录取(即第一志愿第一专业不能满足录取要求时,按第一志愿第二专业投档,仍不能满足的按第三专业投档,以此类推。当所有专业志愿均不能满足时,服从专业调剂的考生,可调录到录取计划未满的相关专业,不服从专业调剂的考生,则予以退档)。如相关省(区)
对投档方式另有要求的,按该省(区)规定执行。
(五)在政治思想品德考核和体检合格,专业成绩达到合格线、文化成绩达到最低控制分数线的前提下,根据各专业录取原则,参照考生填报志愿,德、智、体、美全面考核后,择优录取。
(六)各专业录取线文理相同,且无级差。
(七)新生入学 3 个月内,学校按照教育部规定对其进行全面复查,复查合格者予以学籍注册,不合格者区别情况予以处理,直至取消入学资格。凡高考违纪舞弊或弄虚作假者,无论何时发现,一经查实,立即取消学籍并退回原籍,情节恶劣者报请有关部门查究。
七、其它说明
(一)高考外语语种不限,新生入学后我校外语教学只开设英语。
(二)不查卷,可查分。考生可登录 ynart.evoartexam.cn 查询及打印成绩通知单,查询时间及操作办法敬请关注我校校园网公告。
(三)考生所需的画具、乐器(钢琴除外)等考试用品一律自备, 车旅费、食宿费自理,误考、缺考一律不予补考。
(四)我校普通本科招生信息均以我校本年度《招生简章》、《招生章程》和学校校园网公布的信息为准, 如有与教育部及相关省(区) 招生政策不符的,执行教育部及相关省(区)招生政策,未尽事宜参照国家相关规定执行。
(五)为确保招生工作公平、公正、公开进行,云南艺术学院纪委对招生考试及录取进行全程监督。
(六)地址:云南省昆明市呈贡区雨花路 1577 号,邮编:650500,招办电话:(0871)65937127 、65937128(传真),监督举报电话及邮箱:65937136、 jubao@ynart.edu.cn,网址:http://www.ynart.edu.cn