请登录
开通会员享更多权益
用户协议
高考VIP
有效期截至: 高考年份8月31日
限时优惠 ¥
88.00
————
¥589.00
剩
23
时
59
分
59
秒
为艺术生量身定制的志愿填报工具
志愿填报智能服务
高校数据
精准权威
专业就业
多维解析
智能填报
多种方案
报告解读
全面分析
精准匹配
专业方向
定制报考
专属方案
深度剖析
院校数据
全程贴心
咨询服务
扫码支付
微信支付
支付宝支付
我已阅读并同意
《用户协议》
适用范围:普考类学生/家长。 本产品提供数据仅供志愿填报参考,不代表志愿最终填报结果。 由于服务自身特点,一经售出,概不退货,请购买前仔细查看产品描述用户协议,避免纠纷。
用户使用协议
正在加载中,请稍候...
搜索
输入关键词搜索
登录/注册
首页
模拟填报
找大学
查专业
测评中心
一对一报考
重要参考指标
省控线
视频课
获取高考志愿填报指南VIP
1000000+考生的选择
简章详情
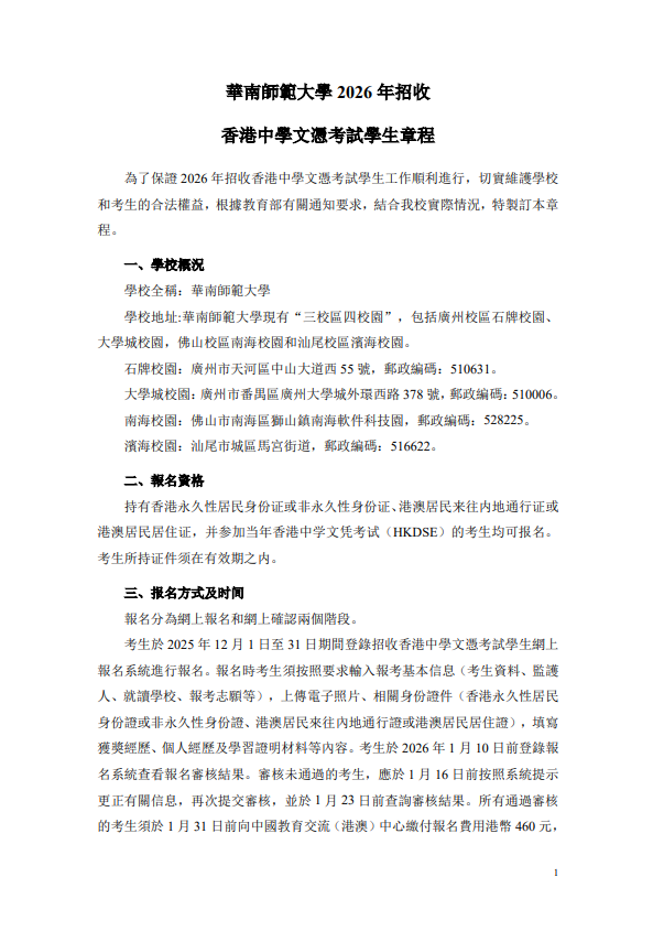
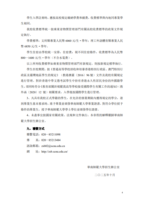
华南师范大学2026年招收香港中学文凭考试学生招生章程
更新时间:2025-12-04 10:01:42
招生简章
1、华南师范大学推荐优秀应届本科毕业生免试攻读硕士学位...
2、华南师范大学2025年夏季高考招生章程
3、华南师范大学美术学类与设计学类2025年本科招生办...
4、华南师范大学音乐与舞蹈学2025年本科招生办法
5、华南师范大学2024年夏季高考招生章程
6、华南师范大学2024年保送录取运动员招生简章
7、华南师范大学音乐与舞蹈学类2024年本科招生办法
8、华南师范大学2024年美术与设计学类本科招生办法
9、2024年华南师范大学运动训练专业招生简章
10、华南师范大学2024年艺术类专业招生说明