请登录
开通会员享更多权益
用户协议
高考VIP
有效期截至: 高考年份8月31日
限时优惠 ¥
88.00
————
¥589.00
剩
23
时
59
分
59
秒
为艺术生量身定制的志愿填报工具
志愿填报智能服务
高校数据
精准权威
专业就业
多维解析
智能填报
多种方案
报告解读
全面分析
精准匹配
专业方向
定制报考
专属方案
深度剖析
院校数据
全程贴心
咨询服务
扫码支付
微信支付
支付宝支付
我已阅读并同意
《用户协议》
适用范围:普考类学生/家长。 本产品提供数据仅供志愿填报参考,不代表志愿最终填报结果。 由于服务自身特点,一经售出,概不退货,请购买前仔细查看产品描述用户协议,避免纠纷。
用户使用协议
正在加载中,请稍候...
搜索
输入关键词搜索
登录/注册
首页
模拟填报
找大学
查专业
测评中心
一对一报考
重要参考指标
省控线
视频课
获取高考志愿填报指南VIP
1000000+考生的选择
简章详情
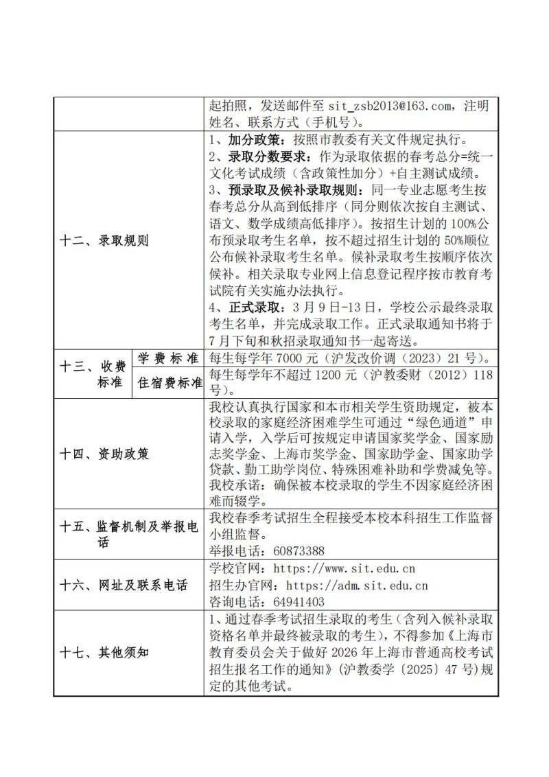
上海应用技术大学2026年春季高考招生章程
更新时间:2025-12-23 10:11:05
招生简章
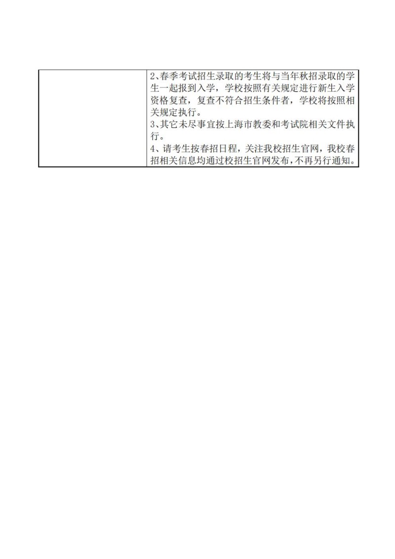
1、上海应用技术大学推荐优秀应届本科毕业生 免试攻读研...
2、2025年上海应用技术大学本科招生章程
3、上海应用技术大学2024年春季高考招生章程
4、2024年上海应用技术大学本科招生章程
5、2023年上海应用技术大学春季考试招生章程
6、2023年上海应用技术大学招生章程
7、2023年上海应用技术大学“专升本”(高本贯通)招...
8、上海应用技术大学2023年三校生招生章程
9、上海应用技术大学2023年春季考试招生自主测试实施...
10、上海应用技术大学2023年春季招生章程