简章详情
2025年学校夏季高考招生计划5165人,扩招4023个计划;
三二分段专升本5个对口公办本科试点专业招生计划235人;
3个低空经济产业学院专业招生计划360人,新增6个紧跟产业发展需求专业招生计划480人;
大部分专业招生计划较2024年呈倍数增加,欢迎广大考生报考!
12060广东松山职业技术学院!
招生计划及三大变化
扩招4023人,各专业计划量大
品牌及特色专业计划较多
新增6个紧跟产业发展需求专业
三二分段专升本试点专业招生计划
![]()
低空经济产业学院专业招生计划
![]()
其他物理类、历史类、美术与设计类招生计划
![]()
![]()
![]()
![]()
2024年录取最低分及排位
![]()
![]()
特别提示
因2025年夏季招生计划较2024年计划增量较大,2024年录取最低分及排位可作为判断所报考专业冷热门程度的依据,2024年录取最低分及排位越高 ,该专业相对来说越热门;
·考生报考时需对比2025年与2024年各专业计划变化情况,不能仅只参考学校2024录取最低分及排位来填报。
录取规则及专业组设置情况
录取规则
1.普通类(历史类、物理类)专业分档时,根据广东省投档规则出档后,实行“专业志愿优先”原则,根据考生填报专业志愿顺序,按考生投档总分排位情况从高到低排序录取。考生投档总分排位相同时,优先录取已修习相关专业基础知识(模块)的考生。
2.艺体类(美术与设计类)统考专业分档时,根据广东省投档规则出档后,在考生符合专业要求的基础上,实行“专业志愿优先”原则,根据考生所填报专业志愿顺序,按考生投档总分排位情况从高到低录取。考生投档总分相同时,按照考生排位择优录取。当考生排位相同时,优先录取修习相关专业基础知识(模块)的考生。
专业组设置情况
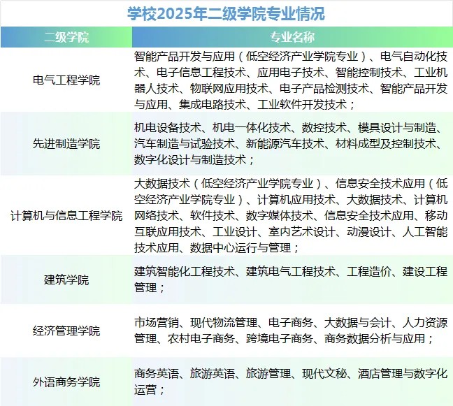
501专业组(物理):电气工程学院、先进制造学院、计算机与信息工程学院、建筑学院的专业;
502专业组(物理):经济管理学院、外语商务学院的专业;
504专业组(历史):电气工程学院、先进制造学院、计算机与信息工程学院、建筑学院的专业;
505专业组(历史):经济管理学院、外语商务学院的专业;
506专业组(美术与设计类):室内艺术设计、动漫设计;
503专业组(物理):电子信息工程技术(三二分段专升本试点专业);
507专业组(物理):机电一体化技术(三二分段专升本试点专业);
508专业组(物理):数控技术(三二分段专升本试点专业);
509专业组(物理):软件技术(三二分段专升本试点专业);
510专业组(物理):现代物流管理(三二分段专升本试点专业);
三二分段专升本每个试点专业单独分组,单设专业代码,低空经济产业学院专业分布在501专业组(物理)、504专业组(历史),另设专业代码。
![]()
招生咨询方式
招生电话:0751-6502668
QQ咨询群:561186072
微信号:lzslzslzs30、Jenny9601
招生官网:zs.gdsspt.edu.cn
扫码加QQ群
![]()