简章详情
中山大学作为
孙中山先生亲手创办的百年学府
位居2025年软科世界大学学术排名
全球第65位,国内高校第七
是粤港澳大湾区高等教育的排头兵
985高校中招收港澳台学生最多的高校之一
近年来
港澳台侨学生报考中大的热度持续增长
我们精心准备了这份一站式报考指南
解答解答考试安排、志愿填报、入学适应等问题
期盼它能助您明晰方向,照亮前路
我们期待与您在中大
温暖相遇

以下图示为您呈现学校办学格局、综合实力
港澳台侨招生指南与专业列表
助您快速掌握关键信息





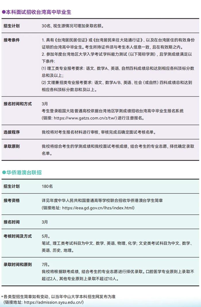
一、报考途径与时间节点
Q1:港澳台侨学生可以通过哪些方式报名中大?可以选择哪些专业?
除报名参加内地高考外,可以通过华侨港澳台联考、香港中学文凭考试、澳门保送生、澳门“四校联考”、面试招收台湾高中毕业生5种方式填报或报名申请中山大学,各方式的适用对象不同,详见下表。不同入学方式的录取环节互不影响,因此考生可以根据自身情况合理规划,同时备考多项考试。

具体考试和录取安排,请以当年招生简章为准
中山大学绝大部分专业均面向港澳台侨考生开放。建议考生结合个人兴趣与长远发展规划,科学选择报考方向。不同报考途径所对应的招生专业是一致的。每年招生专业目录将随当年度招生简章,在中山大学本科招生网统一发布。
欢迎扫描下方二维码,或点击文末“阅读原文”, 跳转至中山大学本科招生网【港澳台侨】专栏浏览详细信息,包括最新招生简章、专业列表及相关报名指引。

中山大学本科招生网港澳台侨专栏
Q2:这些入学方式的报考/考试/报名中大/录取分别在什么时候?
不同入学途径在报考、考试、填报志愿或申请及录取等环节的大致时间安排可参考下图。请注意,所有日程最终均以考生所在地考试局官方公告及中山大学最新招生简章为准,敬请密切关注。
9月-10月
香港文凭试报名
11月
澳门保送 报考中大、填报志愿
1月
澳门保送 中大笔试及录取结果公布
四校联考 报考
台湾学测 考试
3月
联招 报名
香港文凭试 报考中大
四校联考 考试
台湾学测 报考中大
4月
香港文凭试 首门笔试开始
5月
联招 考试
香港文凭试 最后一门考试结束
四校联考 出成绩
台湾学测 中大面试及录取结果公布
6月
联招 出成绩、报考中大
四校联考 报考中大,预计两周后公布录取结果
7月
联招 公布中大录取结果
香港文凭试 出成绩及公布中大录取结果
Q3:华侨港澳台侨联考各个专业历年的分数线在哪里查询?
历年各专业录取分数线均发布于中山大学本科招生网及“中大招生”微信小程序“港澳台侨专栏”。以下展示了2023年和2024年的录取分数。2025年华侨港澳台联招各专业录取分数线预计于2026年1月公布,欢迎届时关注并获取最新信息。
2024年录取分数线查询页面:
https://admission.sysu.edu.cn/f/newsCenter/article/5a58da7c6e3f483db652605a5a3fc7c9
2023年录取分数线查询页面:
https://admission.sysu.edu.cn/f/newsCenter/article/1410446

2024年录取分数线
查询页面

2023年录取分数线
查询页面
Q4:港澳台侨学生可以通过参加广东综合评价报考中大吗?
部分同学是可以的,具体需满足以下条件:第一,须符合当年广东省普通高等学校招生统一考试的报名资格,并完成高考报名手续;第二,若为应届高中毕业生,须确保各科目高中学业水平合格性考试成绩均达到合格等级;第三,考生必须参加高考并取得有效高考成绩,方可报名参加广东综合评价的后续环节。
广东省综合评价招生政策可能进行年度调整,以上为常规性条件说明。最终报考资格与录取办法,均以我校当年在本科招生网发布的《中山大学广东省综合评价录取招生简章》为准。
二、政策支持与入学适应
Q1:学校在总体安排上对港澳台侨生有什么支持,帮助适应新的学习生活环境?
课程安排:港澳台侨学生免修军训,期间需修读“中华文明与优秀传统文化”课程(亦称“国情班”),作为学分补充。该课程旨在帮助学生适应内地教学模式,并系统学习中华文化、历史及港澳台与内地的渊源。学校每学年另开设“中国传统文化与新时代发展”公选课,供学生在教务系统中自主选修,以深入了解国家发展脉络。
学费与生活学习资源:在学费与住宿费标准上,港澳台侨学生均统一执行与内地学生相同的收费标准。在学习资源方面,港澳台侨学生与内地学生权利完全一致,可完整享有同等的选课范围、讲座报名资格、图书馆电子资源使用权,并在实行本科导师制的院系中,平等参与导师选择。在校园设施使用上,所有体育场馆、图书馆、自习教室,以及连接三校区五校园的校车服务,均向港澳台侨学生全面开放,确保其与内地学生一样无障碍使用。
专项活动与就业支持:学校每年面向港澳台侨学生组织寒暑假国情教育实践团,赴全国各地研学,学生可自愿报名参加;另设有“港澳台侨学生升学就业指导会”,提供针对性指导,助力打破信息壁垒;暑假期间,校团委协助学生参与“展翅计划”,推荐进入内地政府部门、事业单位及知名企业实习;同时,学校积极引入政府单位及知名企业,在校内举办港澳台侨学生专场招聘与宣讲活动,助力学生拓展就业渠道。
Q2:有没有建议港澳台侨学生参加的社团或活动,帮助更快融入大学集体?
欢迎加入中山大学港澳台同学部(简称“HTM”,由Hong Kong, Taiwan, Macao三地英文首字母组成)。该组织是隶属于党委学生工作部、覆盖三校区五校园的校级学生组织,以服务港澳台学生为宗旨,致力于为同学们提供学业辅导与生活支持,助力其尽快适应校园生活。同时,HTM通过策划组织各类融合港澳台文化特色与校园精神的文体活动,为同学们搭建文化交流与情感联结的平台,帮助大家在丰富校园生活的同时,更好地融入集体、拓展社交圈。
Q3:港澳台侨学生在中大能获得专属奖学金吗?申请条件是什么?
符合条件的港澳台侨学生可以申请专属奖学金。该奖学金名为“教育部港澳及华侨学生、台湾学生奖学金”,面向全校全日制港澳台侨学生(含当年入学新生)。主要申请条件包括:热爱祖国,坚定拥护国家统一;自觉遵守国家法律法规与校纪校规;具有良好的道德品质与行为修养,学习勤奋,当学年综合测评成绩在港澳台侨学生中排名前列。
三、其他热门问题
Q1:港澳台侨生的毕业证书与学位证书与普通高考生的是一样的吗?
完全一致。港澳台侨学生入学后所获得的毕业证书与学位证书,在内容、格式及法律效力上与通过普通高考入学的学生完全相同。
Q2:港澳台侨联招招生考试范围?
考试内容与科目设置严格依据教育部考试院颁布的《中华人民共和国普通高等学校联合招收华侨港澳台学生入学考试(理科、文科)考试大纲(第3版)》执行。
Q3:去年已经参加过一次香港中学文凭考试,但是没录取上,今年可以再参加一次吗?
可以。参加当年文凭试的学生可以报名参加当年内地高校录取文凭试学生计划,按当年及前一年核心4科成绩合并投档(每科取高分)。
Q4:如果参加香港中学文凭考试,录取结束之后,成绩复核后,能否拿复核后的成绩申请补录?
不可以。所有录取程序均在指定时间内完成,录取结束后不接受任何形式的成绩复核补录或重新申请。
漫长的备考阶段
也许会经历许多迷茫与不确定
但请你一定相信
在这段新旅程里你从不孤单
从入学前的清晰指引到入学后的融入支持
中大始终在大湾区的核心坐标上
迎接每一位逐梦人的到来
欢迎你在评论区留言
写出更多你关心的话题
或者拨打中大招生最新咨询电话
020-84110558直接提问交流
我们在中大等你
