简章详情

![]()
![]()
![]()
![]()
![]()
![]()
![]()
![]()
![]()
![]()
![]()
![]()
![]()
![]()
![]()
![]()
![]()
![]()
![]()
![]()
![]()
![]()
![]()
![]()
![]()
![]()
2021 南通大学综评简章
为进一步深化高等学校考试招生制度改革,创新人才选拔机制,推进素质教育实施和创新人才培
养,根据江苏省教育厅《关于做好 2021 年普通高校综合评价录取改革试点工作的通知》苏教考[2021]
5 号)精神,2021 年,我校在江苏省进行“综合评价录取改革试点”招生工作,具体方案如下:
一、报名条件
具有 2021 年普通高等学校招生统一考试报名资格,且思想品德优良、身心健康,具有明显专业
兴趣、学科特长和创新潜质的应届高中毕业生,且在 2018 年 9 月 1 日至 2021 年 4 月 20 日期间获得
下列条件之一者可申请报考:
1、奥赛获奖类:在全国中学生学科奥林匹克竞赛江苏赛区竞赛(数学、物理、化学、生物、信息
学)获三等奖(含)以上者;
2、科技创新类:江苏省青少年科技创新大赛、江苏省中小学生“金钥匙”科技竞赛、江苏省青
少年科技模型大赛、江苏省青少年普及机器人大赛获三等奖(含)以上者;全国青少年科技创新大赛、
“明天小小科学家”奖励活动、中国青少年机器人大赛、全国青少年人工智能创新挑战赛、全国青少
年创意编程与智能设计大赛、全国中小学信息技术创新与实践大赛、世界机器人大赛、世界物联网博
览会青少年物联网创新创客大赛、全国青年科普创新实验暨作品大赛等中学生科技竞赛活动获全国三
等奖(含)以上者;
3、人文素养类:“外研社杯”全国中学生外语素养大赛、全国中学生科普科幻作文大赛、高中
生创新能力大赛、“叶圣陶杯”全国中学生新作文大赛、北大培文杯全国青少年创意写作大赛、全国
中学生创新作文大赛获全国三等奖(含)以上者;
4、品德优秀类:思想道德品质优秀,高中阶段获地级市(含)以上优秀学生干部、三好学生、
优秀共青团员荣誉称号者;
5、学业优秀类:四星级中学学生,高中阶段有三个或以上学期的期末成绩综合排名位于同年级
同首选科目前 30%(含)。
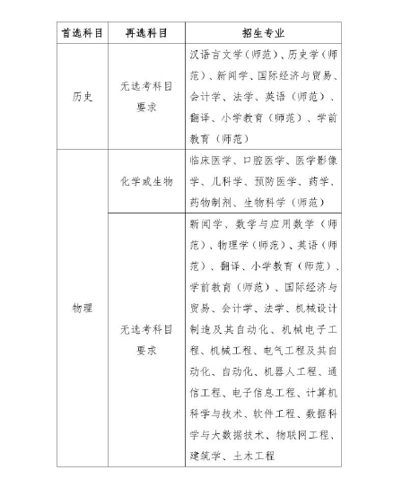
二、招生计划
综合评价录取计划数不超过我校 2021 年度本科招生计划总数的 5%(具体以上级主管部门确定
我校总体招生计划数为准)。根据学校学科优势和特色,以及代表性学科发展与人才培养的要求,拟
在综合评价录取中招收以下专业(如上级主管部门政策调整,我校也将做相应调整):



![]()
![]()
![]()
![]()
![]()
![]()
![]()
![]()
![]()
三、报名程序
1、报名时间:4 月 28 日-5 月 10 日(5 月 10 日 17 时报名系统关闭)
2、网上报名:考生登录教育部阳光高考平台报名系统(http://bm.chsi.com.cn),按流程报名(所
有申请材料中要求考生本人签字的部分,须由本人签字,若委托他人签本人名字视同本人签字。材料
①、④、⑤须由所在中学负责人亲笔签名并加盖中学公章,并在中学网站和班级详尽公示),请根据
报名系统提示上传以下申请材料的电子扫描件或图片:
①从报名系统打印“南通大学 2021 年综合评价申请表”,按页码从小到大的顺序上传;
②身份证原件正反面:网络上传路径为“填报志愿—附加材料—身份证”;
③个人陈述:内容包括自身成长经历及体会、个性特长及取得的成果、进入高校的努力方向及设
想等,字数在 800 字左右。网络上传路径为“填报志愿—附加材料—个人陈述”;
![]()
![]()
![]()
![]()
![]()
![]()
![]()
![]()
![]()
![]()
![]()
![]()
![]()
![]()
![]()
![]()
![]()
![]()
![]()
![]()
![]()
![]()
![]()
![]()
![]()
![]()
④高中阶段学科特长、创新潜质及个人荣誉方面的获奖证书复印件:网络上传路径为“填报志愿
—附加材料—获奖证书”;
⑤高中阶段每学期学习成绩及年级排名的汇总表:网络上传路径为“填报志愿—附加材料—学业
成绩”。
注:本年度报名全部以网上填报信息和上传材料为准,考生不用寄送纸质申请表及其他材料,但
须在测试报到时携带纸质申请表原件及其他材料以备核查。
根据教育部有关文件规定,综合评价试点测试属国家教育考试的组成部分,申请考生和所在中学
须对材料内容的真实性负责。凡提供虚假个人信息或申请材料的,均认定为在国家教育考试中作弊,
按照相关规定进行处理。
3、缴费:考生报名时,即在报名系统中自助缴纳招生测试费 60 元(报名前请认真审读招生章程,
对照条件慎重考虑,缴费之后概不退款)。收费标准依据江苏省物价局、江苏省财政厅《关于进一步
明确我省高校收费政策有关问题的通知》(苏价费[2007]423 号、苏财综[2007]92 号、苏教财[2007]89
号)的文件执行。
四、选拔程序
南通大学综合评价录取改革试点政策经我校招生信息网向社会公布后,将通过以下程序进行选拔
录取:
1、资格审核
报名截止后,学校将组织专家组对申请学生进行资格审核,根据学校实际情况择优确定获得面试
资格的考生及人数。通过资格审核的考生名单将于 5 月 25 日前在南通大学本科招生信息网公布,考
生也可通过登录试点高校综合评价录取招生报名系统查看审核结果(网址:http://bm.chsi.com.cn),
我校也将在规定时间内将相关信息报省级招生部门平台进行公示。
资格审核合格的考生须于 5 月 30 日前通过试点高校综合评价录取招生报名系统确认考试(当考
试时间与其他学校重合时,只允许确认南通大学 1 所高校参加考核),逾期视为放弃面试资格。
2、打印准考证
资格审核合格且缴费成功的考生须于 6 月 2 日-6 日登录试点高校综合评价录取招生报名系统(网
址:http://bm.chsi.com.cn)打印准考证,由中学在照片处盖骑缝章后方能生效,逾期视为自动放弃。
3、面试
![]()
![]()
![]()
![]()
![]()
![]()
![]()
![]()
![]()
![]()
![]()
![]()
![]()
![]()
![]()
![]()
![]()
![]()
![]()
![]()
![]()
![]()
![]()
![]()
![]()
![]()
面试时间初步安排在 6 月 13 日,学校将根据考生报名材料、学校办学特色以及考生综合素质档
案,主要考核学生沟通表达能力、学习能力、综合素质与创新潜质等,后期具体安排详见南通大学本
科招生信息网(http://zs.ntu.edu.cn)及“南通大学本科招生”公众微信号,请考生及时关注。
4、确定入选考生
按照“全面衡量、公平公正、宁缺毋滥”的原则,根据考生面试成绩(满分 100 分)由高到低,
在综合评价招生计划数的 400%以内,按历史科目类、物理科目类分别确定合格考生名单,合格考生
将在省教育考试院网站和南通大学本科招生信息网进行公示。
5、志愿填报
入选考生须参加 2021 年普通高校招生全国统一考试