简章详情
为全面贯彻落实党的教育方针,深化考试招生制度改革,2022年南京大学在江苏省继续开展综合评价招生,选拔一批志存高远、品学兼优、素质全面的高中毕业生,使他们成为肩负时代使命、具备全球视野、推动科技创新、引领社会发展的未来栋梁人才。
1、机构与原则
南京大学综合评价招生在学校本科招生工作领导小组指导下,由本科招生办公室具体负责实施,坚持“公平公正、全面衡量、综合评价、择优录取”的原则。
2、招生对象
符合2022年普通高等学校招生全国统一考试报名条件,学业成绩名列前茅或基础学科拔尖的江苏省普通高中毕业生。
3、招生计划
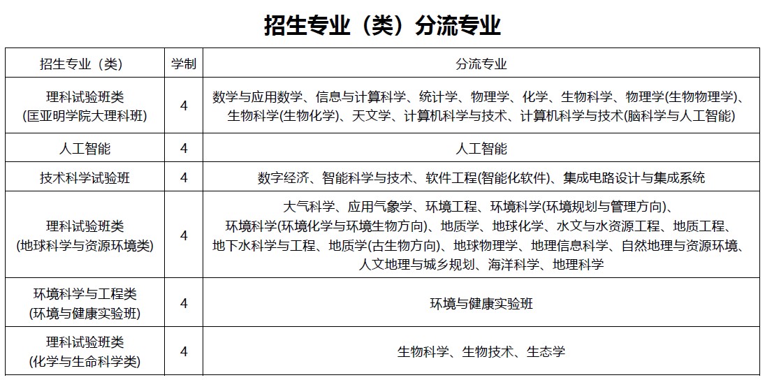
2022年南京大学综合评价招生人数不超过230人,招生专业(类)和计划如下:

各专业类分流方向

注:其中,技术科学试验班及分流专业在南京、苏州两地学习,包含的软件工程(智能化软件)专业第三、四学年学费为16000元/年·人。
4、报名方法
1.网上注册报名。即日起至2022年5月10日,考生登录高校特殊类型招生信息服务平台(http://bm.chsi.com.cn/),选择“综合评价”后进入注册页面,按要求填写申请表。考生须填6个不同的专业(类),提交后不得修改。未按要求填写或填写不完整的视为无效申请。
2.上传报名材料。扫描或拍照以下报名材料后上传,无需寄送纸质材料。请确保上传材料清晰可读,提交后不得修改。
(1)南京大学2022年综合评价申请表。申请表由系统生成,打印后须经考生本人、中学负责人签字,并加盖中学公章。其中,“附加材料”所填信息须与中学公示结果一致。
(2)中学公示结果。中学按照附件2规定格式对考生信息和考试成绩进行公示。公示结果经中学负责人签字并加盖公章后,由考生随申请表一并上传。未提交或未按要求提交公示结果的视为无效申请。
(3)高中阶段获得的体现基础学科拔尖的赛事证书。论文和专利不作为报名材料。
(4)本人有效期内身份证正反面。
3.考生须提供真实准确的报名申请材料。若存在虚假内容或隐匿可能对报考产生不利影响的事实,一经查实,立即取消其资格。已经入学或毕业的,按照教育部和南京大学相关规定处理。
5、选拔程序
1.资格审核。南京大学对有效报名材料进行审核,审核“通过”的考生获得测试资格。5月25日起,考生可通过报名平台和南京大学本科招生网查询审核结果。
2.志愿确认。5月31日前,获得测试资格的考生须登录江苏省教育考试院高考综合业务信息管理系统考生服务平台(gk.jseea.cn),确认南京大学志愿和报考高校志愿顺序。未在规定时间内确认的,即视为放弃我校综合评价招生资格。确认南京大学志愿并参加南大测试的,我校将按照江苏省教育考试院规定和本简章程序进行选拔和录取。
3.南大测试。确认南京大学志愿的考生凭报名平台审核结果查询页面上的支付码完成交费,打印准考证。考生持准考证参加测试(具体安排见准考证)。测试时间为6月12日,测试形式为笔试。
4.确定入选名单。6月20日前,南京大学依据南大测试成绩按照不超过计划总数的4倍确定入选考生名单,并进行公示。
6、录取办法
1.入选考生高考成绩须达到2022年江苏省相应特殊类型招生控制线。南京大学按照“高考成绩(折算成100分)×85%+南大测试成绩(折算成100分)×15%”计算考生综合评价成绩。
2.南京大学依据综合评价成绩对入选考生进行排序。综合评价成绩相同时,依次以高考成绩、投档同分位次进行排序。江苏省教育考试院在强基计划录取后和本科提前批次之前,根据A类各高校提供的入选考生排名和考生确认的高校志愿及顺序,按照招生计划进行投档。
3.南京大学依据投档考生的高考成绩和报名申请时填报的专业志愿顺序,按照“分数优先”的原则安排专业。高考成绩相同时,以投档同分位次进行排序。
4.投档录取考生不再参加其他批次、招生类型的录取。
7、其他
1.南京大学测试方案可能因本地疫情防控要求做出调整。
2.南京大学严格执行信息公开制度,对获得综合评价测试资格考生、入选考生和录取名单进行公示。
3.南京大学本科招生工作接受学校纪检监察部门全程监督,并接受社会监督,举报邮箱qingfengnanda nju.edu.cn。
4.南京大学未委托任何机构或个人代理综合评价招生事宜,不举办任何形式的辅导班。
5.本简章由南京大学本科招生办公室负责解释。
8、联系方式
咨询电话:400-1859680
招生主页:http://bkzs.nju.edu.cn
电子邮箱:bkzs nju.edu.cn
微信公众号:ndzsxlj
南京大学2022年江苏省综合评价招生的四大变化
变化1:招生计划增加至230人
变化2:仅限“物理+化学”选考科目考生报考
变化3:南京苏州两地培养的技术科学试验班大类列入招生计划
变化4:A类高校增加统一志愿确认环节
附件:中学公示结果.docx