简章详情
为深入贯彻习近平新时代中国特色社会主义思想和党的十九大及十九届历次全会精神,落实立德树人根本任务,积极探索“分类考试、综合评价、多元录取”考试招生模式,根据省教育厅《关于做好2022年普通高校综合评价招生改革试点工作的通知》(苏教考〔2022〕11号),江苏大学2022年继续在江苏省内开展综合评价招生改革试点工作,具体方案如下:
招生计划
江苏大学2022年综合评价招生计划不超过我校2022年度本科招生计划总数的5%(本年度招生计划以省级招生主管部门公布为准)。
报名条件
具有2022年普通高等学校招生统一考试报名资格,品德优秀、遵纪守法、身心健康,自觉践行社会主义核心价值观,拥有远大理想及高度社会责任感,综合素质优秀和创新潜质突出且符合下列条件之一的江苏省应届高中毕业生可申请报考:
(一)学科特长类:高中阶段在全国中学生学科奥林匹克竞赛(数学、物理、化学、生物学、信息学)获得省级赛区三等奖(含)以上,“外研社杯”全国中学生外语素养大赛全国总决赛(北京外国语大学)、叶圣陶杯全国中学生新作文大赛决赛(中国当代文学研究会)、全国中学生科普科幻作文大赛全国总决赛(中国科普作家协会)、高中生创新能力大赛全国决赛(中国老教授协会)、全国中学生创新作文大赛全国总决赛(中国写作协会)、“语文报杯•时代新人说”全国中学生征文大赛决赛(中国语文报刊协会)、新概念作文大赛复赛(中国福利会)三等奖及以上。
(二)思想品行类:思想品德优秀,高中阶段获得地级市(含)以上三好学生、优秀学生干部、优秀共青团员荣誉称号。
(三)学业优秀类:江苏省高品质示范高中首批建设立项学校(具体名单见附件1)的考生,高二、高三年级3个学期期末考试成绩排名均位于所在中学同年级同首选科目学生中的前40%(含);或素质教育推进好、与我校人才培养有合作联动中学的考生,高二和高三年级3个学期期末考试成绩均位于所在中学同年级同首选科目学生中的前30%(含);或四星级高中考生,高二和高三年级3个学期期末考试成绩均位于所在中学同年级同首选科目学生中的前20%(含)。
说明:第(一)(二)条所对应的获奖证书、荣誉称号证书应在2019年9月1日至2022年5月10日期间取得,不得事后补报。
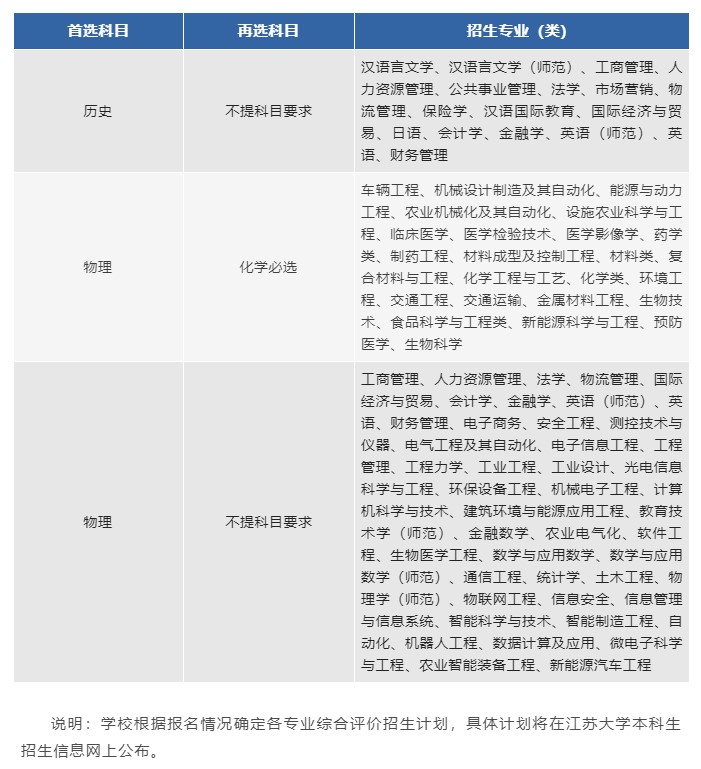
招生专业

报名程序
(一)网上报名
报名时间:即日起至5月10日。考生登录“综合评价报名系统”(http://bm.chsi.com.cn),注册并登录后按系统内提示信息填写相关内容进行网上报名。
(二)提交材料
请按以下要求在报名系统中提交相应材料:
(1)符合报名条件的证明材料
学科特长类、思想品行类考生须在“填报志愿—附加材料—报名条件”中上传相关证书扫描件,若符合多项报名条件,各项证书均须提供,与报名条件无关的证书无需提供。
学业优秀类须在“成绩信息”中填报高二、高三年级3个学期期末考试同首选科目年级排名和年级人数。资格审核时,以中学签字盖章的申请表上填报的数据为准。
(2)身份证
所有考生须在“填报志愿—附加材料—身份证”中上传身份证正反面扫描件或照片。
(3)申请表
志愿填报完成后,所有考生须下载系统生成的申请表,自行打印并由所在中学签字盖章,在系统中上传经中学签字盖章后的所有申请表扫描件或照片。
考生在上传申请材料扫描件或照片时须确保材料真实、准确、清晰可读,无需邮寄纸质申请材料。根据教育部有关文件规定,综合评价招生属国家教育考试的组成部分,申请考生和所在中学须对材料内容的真实性负责,凡提供虚假个人信息或申请材料的,均认定为在国家教育考试中作弊,按照相关规定进行处理。
(三)缴费
考生报名时,即在报名系统中自助缴纳招生测试费60元(报名前请认真审读招生简章,对照条件慎重考虑。我校不限制考生报考院校数,但考核时间冲突时,只能选择1所院校参加考核。缴费之后概不退款)。
选拔程序
(一)资格审核
(1)学校组织专家对考生报名材料进行审核,合格名单于5月25日前在江苏大学本科生招生信息网进行公布,考生也可通过登录“综合评价报名系统”查看审核结果。
(2)资格审核合格的考生须于5月31日前通过“综合评价报名系统”确认考试。逾期未确认者,视为放弃考核资格。
(3)6月2日-6月11日,确认参加考试的考生通过网上报名系统自行打印准考证,准考证须由中学在照片处加盖印章。
(二)考核
考核时间:6月12日,具体安排见网站通知,请考生随时关注江苏大学本科生招生信息网。
(三)确定入选考生
对于考核成绩合格的考生,学校根据考核成绩和加分(加分项目及标准详见附件2)分首选科目(物理、历史)确定入选考生名单,入选考生数不超过学校综合评价招生计划数的5倍。入选考生名单将在省教育考试院网站和江苏大学本科招生信息网进行公示。
(四)文化课要求
入选考生高考文化分须达到江苏省相应特殊类型招生控制线。
(五)志愿填报
取得我校综合评价招生入选资格且文化成绩符合要求的考生,须于填报高考志愿规定的时间内登录江苏省教育考试院高考志愿填报系统,在“综合评价招生”专栏中填报我校,所填报的专业须符合学校专业选考科目要求。
录取政策
对于进档且高考成绩符合要求的入选考生,根据考生所填报的专业和学校各专业选考要求,以加权分为录取依据,按“分数优先,遵循专业志愿”的原则,从高分到低分进行择优录取并安排专业。对于加权分相同的考生依次按数学、语文、外语成绩从高到低进行排序。学生综合素质档案材料作为调剂考生专业志愿的参考。
加权分=高考成绩×70%+(考核成绩+加分)×30%
考生进档后,若生源不平衡,根据实际情况,学校可进行专业计划调整。
有关说明
(一)学校实施拔尖本科生培养计划与卓越工程师培养计划,经选拔与考核后,首选科目为物理的考生可加入“金山英才班”“吴仲华班”“高良润班”以及相应专业的“卓越班”。
(二)所有大一新生在第一学年末均有申请转专业机会,具体见江苏大学本科生招生信息网公布的《江苏大学本科生转专业实施办法》。
日程安排

保障机制
(一)在学校全日制本科生招生工作领导小组的领导下,遵循“公平竞争、公正选拔、公开程序、综合评价、择优录取”的原则,进行综合评价招生工作。
(二)综合评价招生工作操作过程公开、透明,考核全程录音、录像。
(三)学校设立本科生招生工作监督组,负责监督综合评价招生工作。
(四)我校未委托任何机构或个人进行综合评价招生相关工作;校内各单位、教职工不得组织或参与综合评价考前辅导和应试培训。
(五)对在综合评价招生中存在违规承诺及操作,虚报或伪造、变造有关材料,测试作弊、替考等弄虚作假、徇私舞弊行为的,一经查实,由相关部门按有关规定分别予以严肃处理。
联系方式
联系地址:镇江市学府路301号江苏大学本科生招生办公室
邮政编码:212013
招办网址:http://zb.ujs.edu.cn
咨询电话:0511-88780048、88787565
招办传真:0511-88791785
监督电话:0511-88791010
若国家或江苏省招生政策有所变动,我校将作相应调整。本简章由江苏大学招生办公室负责解释。
附件1:江苏省高品质示范高中首批建设立项学校
南京师范大学附属中学、南京外国语学校、南京市金陵中学、江苏省锡山高级中学、江苏省天一中学、江苏省南菁高级中学、徐州市第一中学、江苏省常州高级中学、江苏省前黄高级中学、江苏省苏州中学、江苏省梁丰高级中学、江苏省南通中学、江苏省海安高级中学、江苏省海门中学、江苏省新海高级中学、江苏省淮阴中学、江苏省盐城中学、江苏省扬州中学、江苏省丹阳高级中学、江苏省泰州中学。
附件2:加分项目及标准
