简章详情
为进一步深化高等学校考试招生制度改革,创新人才选拔机制,推进素质教育实施和创新人才培养,根据江苏省教育厅《关于做好2022年普通高校综合评价招生改革试点工作的通知》(苏教考[2022]11号)精神,2022年,我校在江苏省继续开展“综合评价招生改革试点”工作,具体方案如下:
一、报名条件
具有2022年普通高等学校招生统一考试报名资格,且思想品德优良、身心健康,具有明显专业兴趣、学科特长和创新潜质的江苏省内应届高中毕业生,且在2019年9月1日至2022年5月10日期间获得下列条件之一者可申请报考:
1、奥赛获奖类:在全国中学生学科奥林匹克竞赛江苏赛区竞赛(数学、物理、化学、生物、信息学)获三等奖(含)以上者;
2、科技创新类:江苏省青少年科技创新大赛、江苏省中小学生“金钥匙”科技竞赛、江苏省青少年科技模型大赛、江苏省青少年普及机器人大赛获三等奖(含)以上者;全国青少年科技创新大赛、“明天小小科学家”奖励活动、中国青少年机器人大赛、全国青少年人工智能创新挑战赛、全国青少年创意编程与智能设计大赛、全国中小学信息技术创新与实践大赛、世界机器人大赛、世界物联网博览会青少年物联网创新创客大赛、全国青年科普创新实验暨作品大赛等中学生科技竞赛活动获全国三等奖(含)以上者;
3、人文素养类:“外研社杯”全国中学生外语素养大赛、全国中学生科普科幻作文大赛、高中生创新能力大赛、“叶圣陶杯”全国中学生新作文大赛、全国中学生创新作文大赛获全国三等奖(含)以上者;
4、品德优秀类:思想道德品质优秀,高中阶段获地级市(含)以上优秀学生干部、三好学生、优秀共青团员荣誉称号者;
5、学业优秀类:四星级中学学生,高中阶段有三个或以上学期的期末成绩综合排名位于同年级同首选科目前30%(含);
6、体育优秀类:获全国中学生田径锦标赛前八名(含)以上者。
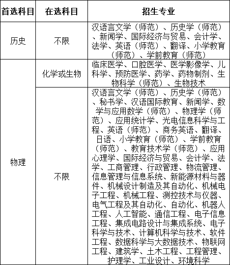
二、招生计划
综合评价招生计划数不超过我校2022年度本科招生计划总数的5%(具体以省级招生主管部门确定我校总体招生计划数为准)。根据学校学科优势和特色,以及代表性学科发展与人才培养的要求,拟在综合评价招生中招收以下专业(如上级主管部门政策调整,我校也将做相应调整):

三、报名程序
1、报名时间:5月1日-5月10日(5月10日17时报名系统关闭)
2、网上报名:考生登录教育部阳光高考平台报名系统(http://bm.chsi.com.cn),按流程报名(所有申请材料中要求考生本人签字的部分,须由本人签字,若委托他人签本人名字视同本人签字。材料①、④、⑤须由所在中学负责人亲笔签名并加盖中学公章,并在中学网站和班级详尽公示),请根据报名系统提示上传以下申请材料的电子扫描件或图片:
①从报名系统打印“南通大学2022年综合评价申请表”,按页码从小到大的顺序上传;
②身份证原件正反面:网络上传路径为“填报志愿—附加材料—身份证”;
③个人陈述:内容包括自身成长经历及体会、个性特长及取得的成果、进入高校的努力方向及设想等,字数在800字左右。网络上传路径为“填报志愿—附加材料—个人陈述”;
④高中阶段学科特长、创新潜质及个人荣誉方面的获奖证书复印件:网络上传路径为“填报志愿—附加材料—获奖证书”;
⑤高中阶段每学期学习成绩及年级排名的汇总表:网络上传路径为“填报志愿—附加材料—学业成绩”。
注:本年度报名全部以网上填报信息和上传材料为准,考生不用寄送纸质申请表及其他材料,但须在测试报到时携带纸质申请表原件及其他材料以备核查。根据教育部有关文件规定,综合评价试点测试属国家教育考试的组成部分,申请考生和所在中学须对材料内容的真实性负责。凡提供虚假个人信息或申请材料的,均认定为在国家教育考试中作弊,按照相关规定进行处理。
3、缴费:考生报名时,即在报名系统中缴纳招生测试费60元(报名前请认真审读招生简章,对照条件慎重考虑,缴费之后概不退款)。收费标准依据江苏省物价局、江苏省财政厅《关于进一步明确我省高校收费政策有关问题的通知》(苏价费[2007]423号、苏财综[2007]92号、苏教财[2007]89号)的文件执行。
四、选拔程序
南通大学综合评价招生改革试点政策经我校招生信息网向社会公布后,将通过以下程序进行选拔录取:
1、资格审核报名截止后,学校将组织专家组对申请学生进行资格审核,根据学校实际情况择优确定获得面试资格的考生及人数。
通过资格审核的考生名单将于5月25日前在南通大学本科招生信息网公布,考生也可通过登录试点高校综合评价招生报名系统查看审核结果(网址:http://bm.chsi.com.cn),我校也将在规定时间内将相关信息报省级招生部门平台进行公示。
资格审核合格的考生须于6月1日(17时关闭)前通过试点高校综合评价招生报名系统确认考试(当考试时间与其他学校重合时,只允许确认1所高校参加),逾期视为放弃面试资格。
2、打印准考证资格审核合格且缴费成功的考生须于6月4日-6月10日(15时关闭)登录试点高校综合评价招生报名系统(网址:http://bm.chsi.com.cn)打印准考证,由中学在照片处盖骑缝章后方能生效,逾期视为自动放弃。
3、面试根据疫情发展情况,采用现场或线上方式进行,面试时间初步安排在6月12日,学校将根据考生报名材料、学校办学特色以及考生综合素质档案,主要考核学生沟通表达能力、学习能力、综合素质与创新潜质等,后期具体安排详见南通大学本科招生信息网(http://zs.ntu.edu.cn)及“南通大学本科招生”微信公众号,请考生及时关注。
4、确定入选考生按照“全面衡量、公平公正、宁缺毋滥”的原则,对于面试合格的考生,根据考生面试成绩(满分100分)由高到低,在综合评价招生计划数的5倍以内,按历史科目类、物理科目类分别确定合格考生名单,合格考生将在省教育考试院网站和南通大学本科招生信息网进行公示。
5、志愿填报入选考生须参加2022年普通高校招生全国统一考试,须在江苏省高考志愿填报的规定时间内,登录江苏省教育考试院高考志愿填报系统,在“综合评价招生”专栏中将我校填报为综合评价招生志愿。专业志愿须在我校综合评价招生简章中公布的专业中选择,否则视为无效志愿。
五、录取政策
对于取得综合评价招生资格的考生,高考文化分须达到相应特殊类型招生控制分数线,选择性考试科目须符合我校在综合评价招生简章中提出的要求,方可报考相关专业。录取规则:进档考生采取加权综合评价的方法按“加权分数优先,遵循专业志愿”原则,根据招生计划数从高分到低分录取并确定专业,对于同分考生,按语文、数学两门科目分数之和从高到低进行排序。
加权综合评价的方法为:将入选考生的高考成绩总分折算成标准分(百分制),按75%计入;面试成绩满分100分,按实际得分的20%计入;首选科目历史或物理成绩满分100分,按实际得分的5%计入。以上三者相加,即为加权综合评价得分。(各项分值保留至2位小数)综合评价录取的考生名单将在南通大学本科招生信息网上予以公布,同时,在规定时间内报省级招生部门相关信息平台进行公布。
六、激励措施
通过综合评价录取的考生,高考成绩达到我校普通类本科批次院校专业组(不含各类专项计划,如中外学分互认联合培养项目、中外合作办学、医学定向等)一志愿专业投档线,可于入学前以书面形式提出转专业申请,第一学期结束前转入一志愿专业,逾期不再受理。
七、监督机制
1、学校在综合评价招生过程中,遵循“公平、公正、公开、综合评价、择优录取”的原则,对选拔办法、标准、程序以及结果向社会公示,接受社会监督。
2、综合评价招生工作在学校本科招生工作领导小组领导下,由综合评价招生工作小组具体实施选拔,并由学校纪检监察部门全程监督。
3、中学及学生本人应本着公平、公正、公开和诚信的原则,严格按照规定程序进行申请和推荐工作。推荐材料必须属实,如有弄虚作假者,一经查实,将取消申请学生的被选拔资格。同时,将相关情况上报省教育考试院。
4、对在综合评价招生中存在违规承诺及操作,虚报或伪造、编造有关材料,考试作弊、替考等弄虚作假、徇私舞弊行为的,一经查实,依据有关规定予以严肃处理。
5、学校未委托任何机构或个人进行综合评价招生相关工作,校内单位、教职工不得组织或参与综合评价考前辅导和应试培训。
八、联系方式
1、电话:(0513)85012170(兼传真)
2、地址:南通市啬园路9号(邮编226019)南通大学招生工作办公室
3、网址:zs.ntu.edu.cn4、电子信箱:zsb ntu.edu.cn
九、申诉渠道
考生如对我校综合评价招生工作有异议,可以书面形式向我校监督检查处反映。监督邮箱:jdjc ntu.edu.cn监督电话:(0513)85012062
十、其它
1、综合评价录取考生与普通高考录取考生性质相同,享受同等待遇和政策,包括转专业、多层次各类型的奖学金、
助学金、困难补助、勤工助学、学费减免以及生源地信用助学贷款等项目。
2、本方案由南通大学招生工作办公室负责解释,未尽事宜参照我校2022年普通本科招生章程;
3、如上级主管部门对综合评价招生政策有所调整,我校也将做出相应调整。